|
|
|
|
| TOP851编程器简介 |
TOP851型编程器具有体积小巧,功耗低,可靠性高的特点,是专为开发51系列单片机和烧写各类存储器而设计的普及机型。
TOp851采用RS232串口与PC机连接通信,抗干扰性能好,可靠性极高,特别适合烧写各类一次性(OTP)和电擦除器件。 | |
TOP232-234 (TOPSwitch-FX)系列开关电源
| 深圳市凌雁电子有限公司 |
主要特征
外围元件少,节约成本。
集成了软启动功能,使启动过压、过冲减至最小。
外部可精确设定限流。
占空比更宽,功率更大,输入电容更小。
线欠压(UV)保护,消除关断故障。
线过压(OV)保护,消除浪涌现象。
通过同一电阻设定OV/UV门限,降低DCmax。
采用频率抖动降低EMI及EMI滤波费用。
无需虚拟负载即可调节至零负载。
频率130kHz,变压器及整机电源尺寸更小。
|
 |
为视频应用提供频率减半选项。
滞后热关断使器件可自动恢复工作。热滞后值较大,防止电路板过热。
省略部分引脚的标准工业封装加强了高压引脚的漏电距离。
可运用远程开关功能启动或关断。
可与较低频率同步。
|
| TOP232-234输出功率列表 |
| 器件型号 |
230V±15%(AC) |
85—265V(AC) |
| 密闭式外壳 |
敞开式架构 |
密闭式外壳 |
敞开式架构 |
| TOP232P |
9W |
15W |
6.5W |
10W |
| TOP232G |
| TOP232Y |
10W |
25W |
7W |
15W |
| TOP233P |
13W |
25 |
9W |
15W |
| TOP233G |
| TOP233Y |
20W |
50 |
15W |
30W |
| TOP234P |
16W |
30 |
11W |
20W |
| TOP234G |
| TOP234Y |
30W |
75 |
20W |
45W |
功能说明
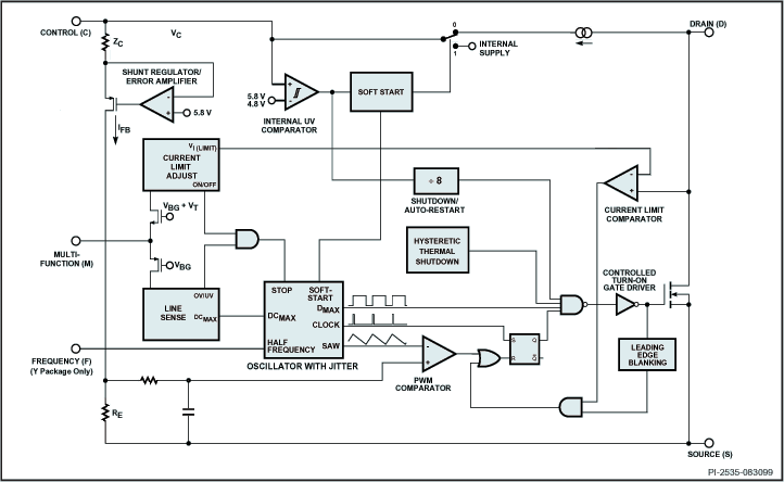
TOPSwitch_FX采用与TOPSwitch相同的拓扑电路,并以高性价比集成了新功能。这些功能不仅能降低系统成本,同时还能提高设计的灵活性、性能和效能,它不仅象TOPSwitch一样在一片CMOS芯片中集成了高压MOSFET、脉冲调宽(PWM)控制器、故障自动保护和所有其他控制电路,还增加了两项。第一项是多功能引脚(M),通过线电压实现可编程过压/欠压关断设定和降低前馈/DCmax。此引脚还能代替外部精确流限的设定,能用于远程通/关或使振荡器与外部的较低频率的信号同步。另一项是频率(F)引脚,仅Y型封装具备。通常此引脚与源极相连时,能提供频率减半选项。这两条新的引脚提供的功能也可以通过将其与源极短路来取消,使器件以三端的TOPSwitch模式工作,但具备以下新的特性:软启动、跳过周期、开关频率130kHz、频率抖动、DCmax更宽、热滞后关断且漏电电压更大。另外,频率、流限、PWM增益等重要参数与TOPSwitch-II相比,温度和绝对容差更小。高流限精度和大DCmax,加上其它特性,TOPSwitch-FX与同等的TOPSwitch-II相比,在相同输入/输出条件下功率高10%到15%。
|
引脚功能说明
漏极引脚(D):高压MOSFET漏极引脚输出,通过内部的开关式高压电流源提供启动偏置电流。该引脚还是内部电流检测点。
多功能引脚(M):过压(OV),欠压(UV),降低DCmax的前馈、流限外部设定、远程通/断和同步的输入引脚。连接源极引脚则取消此脚所有功能,使TOPSwitch-FX以简单的三端模式工作(类似于TOPSwitch-II)。
频率引脚(F)(仅限Y型封装):选择开关频率的输入引脚,如果连接源极引脚为130kHz,连接控制引脚为65kHz。P和G封装只能以130kHz频率工作。
控制引脚(C):用于占空比控制的误差放大器和反馈电流的输入脚,与内部并联稳压器相连接,提供正常工作时的内部偏置电流。亦用作电源旁路和自动重启动/补偿电容的连接点。
源极引脚(S):与高压功率回路连接的MOSFET源极引脚的输出,初级控制电路的公共点和参考点。
|
|