|
|
|
|
| ME-52单片机仿真开发系统简介 |
△ 实时仿真频率高达33MHz,仿真器提供2—24MHz的时钟信号。
△ 仿真器提供64K程序代码存储器,支持仿真所有程序和数据地址空间。
△ 支持8xC51、8xC52、8xC54、8xC58、89C1051/2051/4051。
△ 提供分辨率达一个字节的程序存储器映像设置。
△ 64k硬件程序地址断点和程序地址计数断点。
△ 外部信号断点。
△ 深度为16k Frame,可记录5个外部信号的跟踪存储器 | |
MC3363窄带调频接收电路
| 深圳市凌雁电子有限公司 |
MC3363是美国MOTOROLA公司生产的单片窄带VHF调频接收电路,主要应用于语音通讯和数据传输的无线接收机。片内包含一个高放晶体管,振荡电路、混频电路、限幅放大器、积分鉴频器、场强指示驱动及载频检波电路等从天线输入到音频输出的二次变频所有的全部电路,同样包含了混频用一本振缓冲输出,FSK检波数据限幅比较器。具有低供电电压、低功耗、极高灵敏度和信噪比,广泛应用于语音和数字通讯的接收设备。其主要特性如下:
△ 宽的输入频带(使用片内本振级可达200MHz,使用外接振荡级可达450MHz)
△ 片内置高放晶体管
△ 二次变频所有的全部电路
△ 工作电压:2.0——6.0V
|
 |
△ 低功耗(在Vcc=3.0V,耗电典型值仅为3.6mA,高放管耗电除外)
△ 极限灵敏度:0.3uV(典型值,12dB SINAD,使用片内高放晶体管时)
△ 数据整形比较器
△ 收信场强指示器(RSSI)具有60dB的动态范围
△ 少量的外接元件
△ 采用MOTOROLA公司的“MOSAIC”技术制造
△ SO-28封装形式 |
|
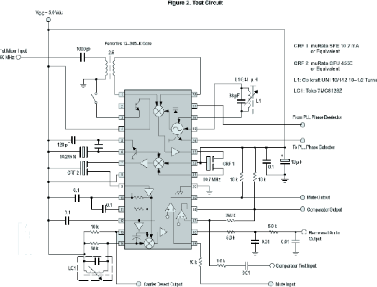
| MC3363DW窄带调频接收电路工作原理:
载频信号从MC3363的Pin2输入,经内部的高放管进行高频放大后由Pin4输出,连接Pin4的是一个LC谐振高频变压器,中心频率为RF载频,经T1耦合到Pin1和Pin2进入第一混频级。内部振荡电路与Pin25和Pin26的LC元件组成第一本振级,与载频RF输入信号在内部进行混频,其差频10.7MHz第一中频信号经放大后由Pin23输出,经10.7陶瓷滤波器选频后由pin21送到内部的第二混频级。内部的振荡电路及Pin5和Pin6的外接晶体和电容构成了第二本振级,频率选比第一中频低一个中频(即二中频455kHz)的10.245MHz。10.7MHz第一中频信号与第二本振频率进行混频,其差频为:10.700-10.245=0.455MHz,也即455kHz第二中频信号。
第二中频信号由Pin7输出,由455kHz陶瓷滤波器选频,再经Pin9送入MC3363的限幅放大器进行高增益放大,限幅放大级是整个电路的主要增益级。Pin13的外接的LC元件组成455kHz鉴频谐振回路,经放大后的第二中频信号在内部进行鉴频解调,并经一级音频电压放大后由Pin16输出音频信号。
|
Pin12和Pin13为场强指示驱动电路的外接元件端,调整Pin12的200k电阻可改变场强指示驱动电路的增益。MC3363内部还置有一级数据信号放大级,Pin17为输入端,Pin18为输出端。可对数据波形进行整形和放大。Pin10和Pin11为第二中放级的退耦电容。以保证电路稳定地工作。
|
MC3363DW典型应用电路
|
 |
MC3363DW测试电路
|
| MC3363的极限参数(Ta=25℃) |
| 名称 |
引脚位置 |
标识符 |
极限值 |
单位 |
| 电源电压 |
8 |
Vcc(max) |
7.0 |
V(DC) |
| 工作电压范围 |
8 |
Vcc |
2.0—6.0 |
V(DC) |
| 输入电压(Vcc=5.0Vdc) |
1,28 |
V1—28 |
1.0 |
VRMS |
| 静噪输出电压 |
19 |
V19 |
-0.7—8.0V |
Vpk |
| 焊接温度 |
- |
Tj |
150 |
℃ |
| 工作周围温度范围 |
- |
TA |
-40—+85 |
℃ |
| 储藏温度 |
- |
Tstg |
-65—+150 |
℃ |
|