Home
产品方案
基础教程
电路设计
编程在线
开发器材
数据手册
供应芯片
凌雁电子
常用单片机简介
☆
结构原理分析
☆
指令系统介绍
☆
编程应用范例
☆
集成开发环境
☆
结构原理分析
☆
指令系统介绍
☆
编程应用范例
☆
集成开发环境
☆
结构原理分析
☆
指令系统介绍
☆
编程应用范例
☆
集成开发环境
其它公司常用单片机
NUVOTON (新唐) 系列单片机
矽杰微8X系列单片机 单片机
MOTOROLA 单片机
台湾 MICON 单片机
SONIX (松翰)单片机
SST89 系列单片机
常用10位 D/A 转换器
> AD5583 10位 D/A 转换器
> AD561 10位 D/A 转换器
> AD7520 10位 D/A 转换器
> AD7522 10位 D/A 转换器
> AD7527 10位 D/A 转换器
> AD7530 10位 D/A 转换器
> AD7533 10位 D/A 转换器
> AD9731 10位 D/A 转换器
> AD9740 10位 D/A 转换器
> AD9750 10位 D/A 转换器
> AD9751 10位 D/A 转换器
> AD9760 10位 D/A 转换器
> AD9761 10位 D/A 转换器
> AD9763 10位 D/A 转换器
> DAC10 10位 D/A 转换器
> DAC1006 10位 D/A 转换器
> DAC1020 10位 D/A 转换器
> DAC1021 10位 D/A 转换器
> DAC1022 10位 D/A 转换器
> DAC1054 10位 D/A 转换器
> AD7533 10位 D/A 转换器
常用系列 A/D 转换器
>常用系列8位 A/D 转换器
>常用系列10位 A/D 转换器
>常用系列12位 A/D 转换器
>常用系列16位 A/D 转换器
常用系列 D/A 转换器
>常用系列8位 D/A 转换器
>常用系列10位 D/A 转换器
>常用系列12位 D/A 转换器
>常用系列16位 D/A 转换器
当前位置>>中源单片机>>常用D/A转换器
设为首页
加入收藏
TOP851编程器简介
TOP851型编程器具有体积小巧,功耗低,可靠性高的特点,是专为开发51系列单片机和烧写各类存储器而设计的普及机型。
TOp851采用RS232串口与PC机连接通信,抗干扰性能好,可靠性极高,特别适合烧写各类一次性(OTP)和电擦除器件。
常用10位 D/A 转换器
深圳市凌雁电子有限公司
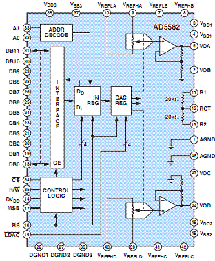
AD5583
10
位D/A转换器
宽电源电压:VDD=5-15V或+/-5V,20mA输出电流,并行接口,数据回读功能,5us设置时间,TSSOP-48封装形式,类似型号:AD5582(12 bit)。
数据手册
AD561
10
位D/A转换器
Vcc=+15V,VEE=-15V。内含高稳定基准电压、消噪脉冲输出范围设定电阻,建立时间250us。
数据手册
AD7520
10
位D/A转换器
单一电源,电源电压:VDD=+15V,VREF=+10V,外部提供基准电压,乘法运算型,电流建立时间50ns,转换时间500ns,功耗:20mW。类似型号:AD7530,AD7533,DAC1020,DAC1021,DAC1022,MP7520,MP1022。
数据手册
AD7522
10
位D/A转换器
电源电压:VDD=+15V,Vcc=+5V或+15V,VREF=±10V,外部提供基准电压,可进行完整的四象限乘法,转换时间500ns。
AD7527
10
位D/A转换器
外部提供基准电压,双重寄存结构,内含向上或向下计数器,乘法运算型,8位或16位微处理器总线兼容,VDD=+5V,VREF=+10V,类似型号:AD7527C。
应用手册